pg电子游戏试玩
pg电子游戏试玩
pg电子游戏试玩
首页
集团先容
pg电子游戏试玩简介
集团高层
组织架构
企业文化
联系pg电子游戏试玩
党建活动
深入学习贯彻党的二十大精神专栏
党史学习
发明模范
深入学习贯彻习近平总书记考察山东主要讲话精神
廉政建设
信息披露
人才招聘
招商招标
通知通告
营业咨询
您现在的位置是:
首页
>
廉政建设
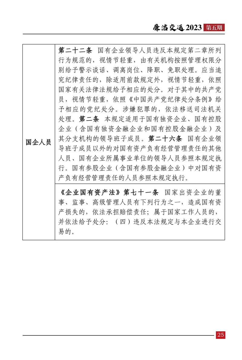
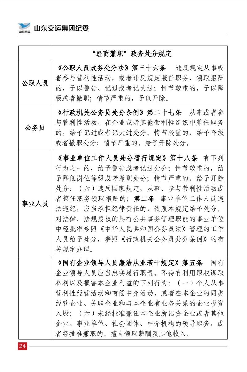
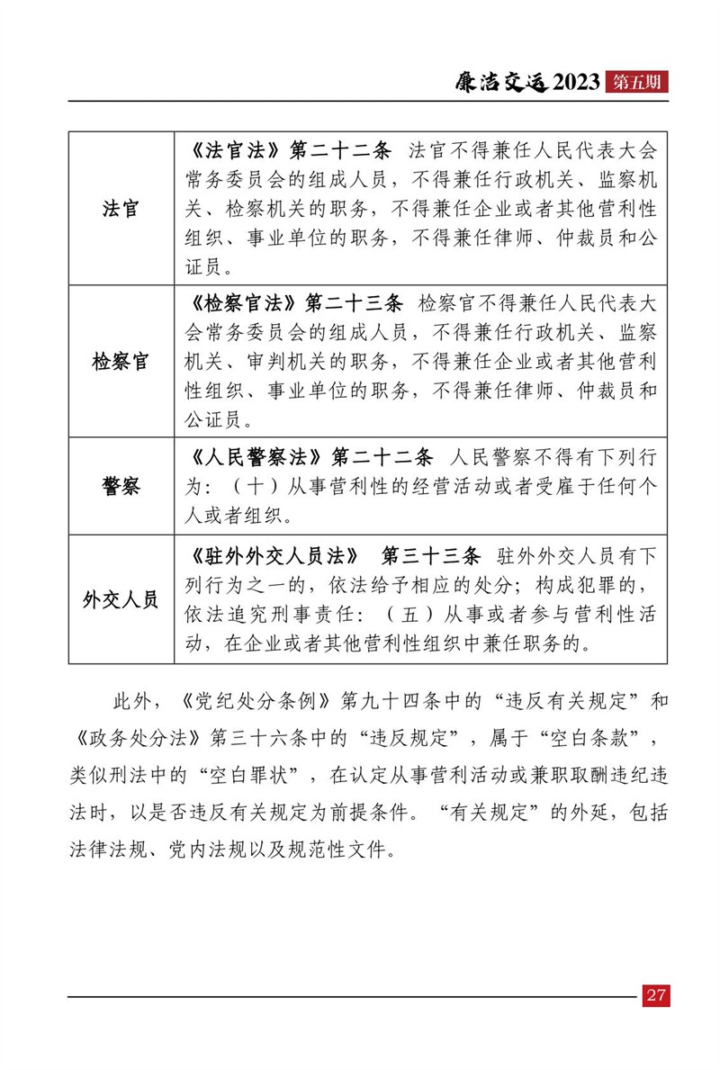
清廉交运(第5期)
次
廉政建设
宣布时间:2023-10-30 15:38:17
【网站地图】
【sitemap】